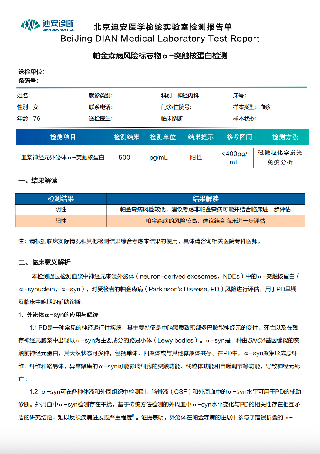
¡°ÅÁ½ðɲ¡ÔçÆÚÖ¢×´²»µä·¶£¬ÔõÑùʵÏÖÔçÆÚ¾«×¼Õï¶Ï£¿¡±
¡°ÊÇÅÁ½ðɲ¡£¿ÕվɯäËûÉñ¾ÏµÍ³¼²²¡£¿¡±
¡¡
ÃæÁÙÕï¶ÏÄÑÌâÇÒȱ·¦ÔçÆÚÕï¶Ï¡°½ð±ê×¼¡±µÄÅÁ½ðɲ¡£¨PD£©£¬ÁÙ´²Ò»Ö±ÔÚѰÕÒ¸üΪÓÐÓõļì²â±ê¼ÇÎï¡£
¿ËÈÕ£¬333ÌåÓý¹ÙÍøÍÆ³öÁËÅÁ½ðɲ¡Õï¶ÏÁìÓòµÄ¡°ÐÂÀûÆ÷¡±¡ª¡ªÑª½¬Éñ¾ÔªÍâÃÚÌå¦Á-Í»´¥ºËÂѰף¨¦Á-syn£©¼ì²â¡£Æä¾ß±¸¸ßÌØÒìÐԺ͸ßѸËÙ¶È£¬¿ÉÖúÁ¦¿í´óÁÙ´²Ò½ÉúʵÏÖÔçÆÚɸ²é¡¢¾«×¼Õï¶ÏºÍ²¡Çé¼à²â¡£
ÅÁ½ðɲ¡Õï¶ÏÄÑÌâØ½´ýÍ»ÆÆ
ÅÁ½ðɲ¡£¨PD£©ÊÇÒ»ÖÖ³£¼ûµÄÍíÄêÉñ¾ÏµÍ³ÍËÐÐÐÔ¼²²¡£¬±»³ÆÎª¼Ì°©Ö¢ºÍÐÄÄÔѪ¹Ü²¡Ö®ºó£¬Ó°ÏìÍíÄ꿵½¡µÄµÚÈý´ó¡°É±ÊÖ¡±¡£¸Ã²¡Ö÷ÒªÖ¢×´°üÀ¨¾²Ö¹ÐÔÕð²ü¡¢Ô˶¯»ºÂý¡¢¼¡È⽩Ӳ¡¢×ËÊÆÆ½ºâÕϰµÈ¡£PDµÄÁÙ´²Õï¶ÏÖ÷ÒªÒÀÀµ»¼ÕßµÄÁÙ´²ÌØÕ÷£¬µ«ÓÉÓÚÁÙ´²ÌåÏÖÓëÆäËûÉñ¾±äÐÔ²¡ËùÖµÄÅÁ½ðÉ×ÛºÏÕ÷±£´æÏÔÖøÖØµþ£¬ÇÒÔÚ¼²²¡ÔçÆÚ½×¶ÎÆäÌØÕ÷ÐÔÖ¢×´ÉÐδ³ä·ÖÕ¹ÏÖ£¬ÕâʹµÃPDÕï¶ÏµÄ׼ȷÐÔ£¬ÓÈÆäÊÇÔçÆÚÕï¶ÏµÄ׼ȷÐÔÃæÁÙÌôÕ½¡£
Ñо¿ÏÔʾ£¬ÖйúÏÖ´æÅÁ½ðɲ¡»¼ÕßÁè¼Ý500ÍòÀý¡£PDµÄÎóÕïÂÊÔÚ²î±ðÑо¿Öб¨µÀΪ15%¡«24%£¬¶øÁÙ´²²¡ÀíÑо¿ÔòÏÔʾÎóÕïÂʸü¸ß£¬´ï7%¡«35%[1]¡£ÌØÊâÊÇÔÚÉçÇøÇéÐÎÖУ¬Õë¶ÔÔçÆÚPD»¼Õߣ¬ÎóÕïÂÊ¿ÉÄܸüΪͻ³ö¡£ÁÙ´²Éϳ£±»ÎóÕïΪPDµÄ¼²²¡£¬°üÀ¨ÆäËûÉñ¾±äÐÔ²¡µ¼ÖµÄÅÁ½ðÉ×ÛºÏÕ÷¡¢·ÇPDÕð²ü£¨ÀýÈçÌØ·¢ÐÔÕð²ü£©ÒÔ¼°¼Ì·¢ÐÔÅÁ½ðÉ×ÛºÏÕ÷µÈ¡£
¦Á-Í»´¥ºËÂѰף¨¦Á-syn£©ÊÇPDµÄ½¹µã²¡Àí±ê¼ÇÎµ«ÏÖÔÚÆäÁÙ´²Ó¦Óñ£´æÒ»¶¨µÄ¾ÖÏÞÐÔ¡£ºÃ±È£¬»ùÓÚÄÔ¼¹Òº£¨CSF£©µÄÓд´¼ì²âµ¼Ö¼ì²âÒÀ´ÓÐÔ½µµÍ£¬¶øÑªÒºÖÐÓÉÓÚºìϸ°ûÖЦÁ-synµÄ×ÌÈŵ¼Ö¶Լ²²¡µÄÌØÒìÐԽϵͣ¬ÎÞ·¨ÓÐÓþÙÐÐPDµÄ¸¨ÖúÕï¶ÏºÍÅбðÕï¶Ï[2]¡£
Éñ¾ÈªÔ´ÍâÃÚÌå¦Á-syn£¬¿ÉÏÔÖøÌá¸ßPDÕï¶ÏµÄÌØÒìÐÔ
ÍâÃÚÌåÊÇϸ°ûÉøÍ¸µ½°ûÍâµÄÒ»ÖÖÄÒÅÝ£¬±£´æÓÚËùÓÐÌåÒºÖУ¬Ö÷Òª¹¦Ð§ÊǾÙÐÐϸ°û¼äµÄÄÜÁ¿×ª»»¡¢ÐÅϢʶ±ðÓëת´ï¡¢ÎïÖÊÔËË͵Ȼù±¾ÉúÃüÀú³Ì¡£ÍâÃÚÌåµÄȪԴ¾ßÓÐÒìÖÊÐÔ²¢´øÓÐȪԴϸ°ûµÄÌØÒìÐÔ±ê¼Ç£¬ËüµÄĤ½á¹¹ºÍÄÚÈÝÎÈçÂѰ×ÖÊ¡¢Ö¬ÖÊ¡¢mRNA¡¢miRNAµÈ£©Äܹ»·´Ó¦ÆäȪԴϸ°ûµÄÌØÕ÷£¬Í¨¹ýÉñ¾ÔªÌØÒìÐÔ¿¹Ìå¶ÔÍâÃÚÌå¾ÙÐаÐÏò¸»¼¯ÊÖÒÕ£¬¿ÉÒÔ»ñµÃÍâÖÜѪÖеÄÉñ¾ÔªÈªÔ´ÍâÃÚÌ壬´Ó¶øÔ½·¢ÌØÒìÐԵط´Ó¦Éñ¾ÔªµÄ¹¦Ð§×´Ì¬[3]¡£
Ѫ½¬Éñ¾ÈªÔ´ÍâÃÚÌå¦Á-syn¿ÉÓ¦ÓÃÓÚÒÔÏÂÁÙ´²³¡¾°£º
PD¸¨ÖúÕï¶Ï£º¦Á-synÔÚÇø·ÖÔçÆÚPD»¼ÕßÓ뿵½¡±ÈÕÕ£¨HC£©ÖеÄ׼ȷÂÊΪ0.83£¬ÊÜÊÔÕßÊÂÇéÌØÕ÷ÇúÏßÏÂÃæ»ý£¨AUC£©Îª0.8[4]¡£
PDÔ¤ºóÆÀ¹À£º¶ÔÔçÆÚPD»¼ÕßµÄ×ÝÏòËæ·ÃЧ¹ûÏÔʾ£¬Ñª½¬Éñ¾ÈªÔ´ÍâÃÚÌå¦Á-synˮƽµÄÉý¸ß£¬ÓëÆ½¾ù22¸öÔºó¸ü¸ßµÄÔ˶¯Ï£ÍûΣº¦Ïà¹Ø£¨HR=8.92£©[4]¡£
PDÅбðÕï¶Ï£ºÔÚÇø·ÖPDºÍ·Ò×Ìå³Õ´ô(DLB£©ÖеÄAUCΪ0.804£¬ÔÚÇø·ÖPDºÍ¾ÙÐÐÐÔºËÉÏÐÔÂéľ£¨PSP£©ÖеÄAUCΪ0.815[5]¡£
333ÌåÓý¹ÙÍøÖØ°õÍÆ³öѪ½¬Éñ¾ÔªÍâÃÚÌå¦Á-syn¼ì²â
333ÌåÓý¹ÙÍøÒÀÍÐÍâÃÚÌå²¶»ñÊÖÒÕÆ½Ì¨£¬ÕýÊ½ÍÆ³ö¡°Ñª½¬Éñ¾ÔªÍâÃÚÌå¦Á-syn¼ì²â¡±·þÎñ¡£¸ÃÏîÄ¿½ÓÄÉ¡°ÍâÃÚÌåÌáÈ¡+»¯Ñ§·¢¹â¡±ÒªÁ죬½öÐèÊÕÂÞEDTA¿¹ÄýÍâÖÜѪ5mL£¬¼´¿ÉʵÏÖ¶Ô¦Á-syn¼ì²âµÄ¸ßѸËٶȺ͸ßÌØÒìÐÔ¡£¾¶àÖÐÐÄÁÙ´²ÊÔÑé¼°²úÆ·ÐÔÄÜÑéÖ¤£¬Ñª½¬Éñ¾ÔªÍâÃÚÌå¦Á-synÔÚPDµÄÔçÆÚÕï¶ÏºÍ¸¨ÖúÕï¶ÏÖеÄѸËÙ¶ÈΪ91.4%£¬ÌØÒìÐÔΪ93.38%£¬×ÜÌåÁÙ´²Õï¶ÏÇкÏÂÊΪ92.6%¡£



¼ì²â±¨¸æµ¥£¨Ä£°æ£©
Ïà±È¹Å°åµÄÕï¶ÏÒªÁ죬ÕâÒ»¼ì²âÏîÄ¿¾ßÓÐÒÔÏÂÓÅÊÆ£º
1. ¸ü¸ßÌØÒìÐÔ£º×èÖ¹ÍâÖÜ×éÖ¯ºÍºìϸ°ûÖЦÁ-synµÄ×ÌÈÅ£¬ÌØÒìÐÔ·´Ó¦ÄÔÄÚ¦Á-synµÄת±ä¡£
2. ¸ü¸ßѸËÙ¶È£º¿ÉÔÚPDÔçÆÚ½×¶Î±»¼ì²â³ö£¬¾ß±¸PDÔçÆÚÕï¶ÏÄÜÁ¦¡£
3. ¸üÔçÆÚ¼ì²â£º¿ÉÓÐÓÃÐÖúÁÙ´²½â¾öPD¼²²¡ÔçÆÚÕï¶ÏÄÑÌâµÄÄÑÌâ¡£
4. ¸ü¾¼Ã¸ßЧ£º½öÐèÒªÊÕÂÞÍâÖÜѪ£¬¸üµÍ±¾Ç®¡¢¸ü±ã½Ý¡¢¸ü¾ßÆÕÊÊÐÔ¡£
ͨ¹ýѪ½¬Éñ¾ÔªÍâÃÚÌå¦Á-syn¼ì²â£¬ÁÙ´²¿ÉÒÔ¸üºÃµØ¶Ô»¼Õß¾ÙÐÐÅбðÕï¶Ï¡¢ÔçÆÚÕï¶Ï¡¢Î£º¦É¸²éÒÔ¼°²¡Çé¼à²â¡£ÏêϸӦÓó¡¾°ÈçÏ£º
1.ÅбðÕï¶Ï
Ѫ½¬Éñ¾ÔªÍâÃÚÌå¦Á-syn¿ÉÒÔ¶ÔPDºÍÆäËûÀàËÆÖ¢×´¼²²¡£¬Èç·Ò×Ìå³Õ´ô£¨DLB£©¡¢¾ÙÐÐÐÔºËÉÏÐÔÂéľ£¨PSP£©¾ÙÐÐÅбðÕï¶Ï¡£
2.ÔçÆÚÕï¶Ï
Ò»Ïîºá¶ÏÃæÑо¿ÖУ¬ÔçÆÚPD»¼ÕßµÄѪ½¬Éñ¾ÔªÍâÃÚÌå¦Á-synÏÔÖø¸ßÓÚ¿µ½¡±ÈÕÕ£¬ÇÒÔçÆÚPD»¼ÕßÖиñê¼ÇÎïµÄÉÏÉýˮƽԽ¸ß£¬Ô˶¯Ö¢×´Ï£Íû¸ü¿ì£¬ÌáÐѸñê¼ÇÎï¿ÉÒÔÓÃÓÚÅÁ½ðɲ¡µÄÔçÆÚÕï¶ÏºÍÏ£ÍûÔ¤ºó¡£
3.Σº¦É¸²é
¹ØÓÚ±£´æPD¼Ò×åÊ·ºÍ/»ò60ËêÒÔÉϵÄÖÐÍíÄêÈË£¬·ºÆð·ÇÔ˶¯Ö¢×´£¨¸ÐÊÜÕϰ¡¢Ë¯ÃßÕϰ¡¢¾«ÉñÕϰ£©Ê±£¬¿Éͨ¹ý¼ì²âѪ½¬Éñ¾ÔªÍâÃÚÌå¦Á-synÀ´Õ¹ÍûΣº¦£¬ÒÔ±ãʵʱ½ÓÄÉÓ¦¶Ô²½·¥¡£
±ðµÄ£¬Ñª½¬Éñ¾ÔªÍâÃÚÌå¦Á-syn¼ì²â»¹¿É×÷ΪPD²¡Çé¼à²âµÄÖ÷ÒªÖ¸±ê£¬ÎªÁÙ´²ÖÎÁƼƻ®µÄÖÆ¶©ºÍµ÷½âÌṩ¿ÆÑ§ÒÀ¾Ý¡£
333ÌåÓý¹ÙÍøÖúÁ¦ÅÁ½ðɲ¡¾«×¼ÕïÁÆ
333ÌåÓý¹ÙÍøÉñ¾¼²²¡ÓëÐàÂõ¼ì²âÖÐÐÄ£¨Targeting Neurology and Aging using Omics£¬TANGO£©ÒÀÍÐÖÊÆ×Æ½Ì¨¡¢ÃâÒ߯½Ì¨¡¢·¢¹âƽ̨¡¢PCRƽ̨¡¢²âÐòƽ̨µÈ¶àÖָ߾«ÊÖÒÕÆ½Ì¨£¬Í¨¹ý×éºÏ¸÷´óÓÅÊÆÊÖÒÕÆ½Ì¨µÄ²î±ðÖ¸±ê£¬Î§ÈÆÉñ¾ÍËÐÐÐÔ¼²²¡ÉúÎï±ê¼ÇÎÌṩɸ²é¡¢Õï¶Ï¡¢Ô¤ºó¡¢¼à²âµÄÈ«²¡³Ì½â¾ö¼Æ»®£¬ÖÂÁ¦ÓÚΪÁÙ´²Ìṩ¾«×¼ÕïÁƵÄÁ¢Òì½â¾ö¼Æ»®£¬Íƶ¯Éñ¾ÍËÐÐÐÔ¼²²¡ÔçÆÚÔ¤¾¯¡¢²¡Àí»úÖÆÆÊÎö¼°ÖÎÁÆÕ½ÂÔµÄÁ¢ÒìÑо¿£¬ÒÔÓ¦¶ÔÀÏÁ仯Éç»á´øÀ´µÄÌôÕ½¡£
ÔÚPDµÄɸ²éºÍ¸¨ÖúÕï¶ÏÁìÓò£¬333ÌåÓý¹ÙÍø¿ÉÌṩº¸ÇѪ½¬Éñ¾ÔªÍâÃÚÌå¦Á-synµÈ¶àÖÖÉúÎï±ê¼ÇÎïµÄÆëÈ«¼ì²âÏîÄ¿£¬ÍŽá¶àƽ̨ÊÖÒÕÓÅÊÆ£¬ÖúÁ¦ÁÙ´²ÊµÏÖ¸ü¾«×¼µÄÅÁ½ðɲ¡ÕïÁƺ͹ÜÀí¡£
δÀ´£¬TANGO½«ÍƳö¸ü¶àÁ¢Òì½â¾ö¼Æ»®£¬ÓÅ»¯ÁÙ´²¾öÒé·¾¶£¬Íƶ¯ÔçÆÚ¾«×¼¸ÉÔ¤£¬ÌáÉýÕïÁÆÐ§ÂÊ£¬ÖúÁ¦½µµÍÒ½ÁÆÏµÍ³¼ç¸º£¬²¢Îª¸öÌ廯ÖÎÁƼƻ®µÄÖÆ¶©Ìṩ¿ÆÑ§ÒÀ¾Ý¡£

333ÌåÓý¹ÙÍøPDÏà¹Ø¼ì²âÏîÄ¿
¾Û»áÔ¤¸æ

£¨Í¼Æ¬ÈªÔ´£º´ó»áÖ÷Àí·½£©
2025Äê8ÔÂ9ÈÕ-8ÔÂ11ÈÕ£¬2025¹ú¼Ê°¢¶û´Äº£Ä¬²¡¼°Ïà¹Ø²¡Ñ§Êõ´ó»á½«ÓÚºþÄϳ¤É³ÕÙ¿ª¡£³ÏÑûÄú8ÔÂ10ÈÕ13£º30-17£º00ݰÁÙ333ÌåÓý¹ÙÍø·Ö»á³¡¡°ÍØÕ¹ÄÔ¿µ½¡·þÎñ½çÏߣº´ÓÉúÎï±ê¼ÇÎïÈںϵ½¶à³¡¾°Êµ¼ù¡±£¬¹²Ì½ÄÔ¿µ½¡Ç°ÑØ¡£
²Î¿¼ÎÄÏ×
1. WANG Gang, XU Gang, XIE Xinyi, et al. (2025). China Parkinson's disease report, 2025. Journal of Neurology and Neurorehabilitation, 21(2), 63¨C96. doi:10.12022/jnnr.2025-0003
2. Zubelzu M, Morera-Herreras T, Irastorza G, et al. (2022). Plasma and serum alpha-synuclein as a biomarker in Parkinson's disease: A meta-analysis. Parkinsonism & Related Disorders, 99, 107¨C115. doi:10.1016/j.parkreldis.2022.06.001
3. Yan S, Jiang C, Janzen A, et al. (2024). Neuronally Derived Extracellular Vesicle ¦Á-Synuclein as a Serum Biomarker for Individuals at Risk of Developing Parkinson Disease. JAMA Neurology, 81(1), 59¨C68. doi:10.1001/jamaneurol.2023.4398
4. Niu M, Li Y, Li G, et al. (2020). A longitudinal study on ¦Á-synuclein in plasma neuronal exosomes as a biomarker for Parkinson's disease development and progression. European Journal of Neurology, 27(6), 967¨C974. doi:10.1111/ene.14208
5. Stuendl A, Kraus T, Chatterjee M, et al. (2021). ¦Á-Synuclein in Plasma-Derived Extracellular Vesicles Is a Potential Biomarker of Parkinson's Disease. Movement Disorders, 36(11), 2508¨C2518. doi:10.1002/mds.28639