克日,浙江大学医学院隶属第一医院周华教授团结多个专家团队,在《柳叶刀》子刊《eBioMedicine》(IF:9.7)揭晓题为“Optimisation and clinical validation of a metagenomic third-generation sequencing approach for aetiological diagnosis in bronchoalveolar lavage fluid of patients with pneumonia”的最新研究效果。333体育官网参股公司迪谱诊断项目司理李夏、科研司理陈龙加入并署名,郭惠民博士为文章配合通讯作者。
该研究通过建设并优化纳米孔宏基因组测序(mTGS)的相关手艺要求,形成相对标准化的mTGS流程系统及参数标准,并通过临床大宗样本评估其诊断性能,为临床肺部熏染病原学诊断提供了又一简朴、快速、可靠的检测工具。

论文宣布截图
研究配景
肺炎诊治的焦点环节是病原学诊断。古板检测手段,如作育法,耗时长、阳性检出率低,且难以检测病毒与非典范病原体;而血清学要领、基因芯片和PCR手艺仅能在极小规模内检出一种或数种病原,保存一定“盲区”。宏基因组二代测序(mNGS)虽能突破上述弱点,但其读长较短,不可精准判断相似病原体,受限于本钱较高、流程繁琐等因素,其外地化开展较为难题。
纳米孔测序手艺依附长读长、实时剖析、便携无邪等优势,成为突破古板手艺瓶颈的新偏向之一。mTGS具有操作轻盈、无邪测序、剖析简朴等自然优势,可辅助临床举行快速病原诊断。但现在行业仍缺乏基于mTGS的手艺要求和流程系统规范,使其临床应用受到局限。
研究要领
本研究在既往纳米孔宏基因流程系统(Pre-mTGS)的基础上,使用参考样本和8名来自肺炎患者的支气管肺泡灌洗液(BALF)样本,通过刷新要害流程参数(包括破壁条件、片断巨细筛选、去人源条件和测序数据量等),优化形成标准化mTGS事情流程。
为了评估优化后的mTGS的临床诊断价值,本研究纳入了一项多中心前瞻性行列研究,涉及313名疑似肺炎患者。每份BALF样本均经由古板微生物(CMTs)、mNGS、Pre-mTGS和标准化mTGS的检测流程,通过多种要领的综合周全剖析,评估mTGS在肺炎患者肺泡灌洗液检测中的诊断价值。
研究效果
1.基于参考样本对mTGS实验参数的优化
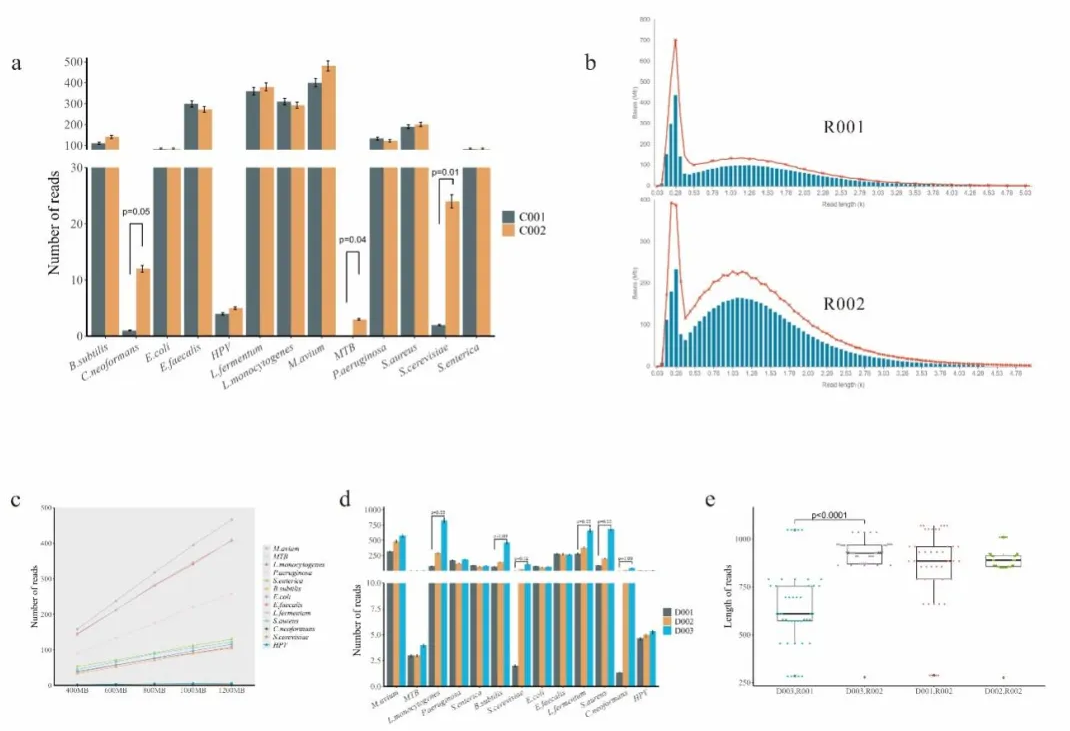
? 破壁条件:既往研究发明,结核、真菌等厚壁菌检出率普遍较低。因此我们优化了破壁处置惩罚中的相关条件:替换研磨装备、提高研磨速率、增添溶菌酶、调解裂解温度等,并评估破壁条件优化前、后(C001、C002)的检出性能。经测试,与C001相比,C002条件下结核分枝杆菌、新型隐球菌、酿酒酵母菌均可稳固检出,且检出病原reads数显著提高(P<0.01)(图1a),其余10种病原体的检出情形,二者不具有统计学差别。
? 片断筛选条件:既往研究发明mTGS对病毒检出敏感性较低。我们优化了片断筛选中的相关条件:接纳“最后+切口”双修复功效的修复酶、增添磁珠纯化比例等,并评估片筛条件优化前、后(R001、R002)的片断巨细。经测试,R001条件下,参考品测序片断读长集中在200-300bp,而R002条件下测序reads读长显着增添,多集中在1000bp左右,且>3Kb的长片断数显着增添(图1b)。
? 去人源条件及数据量确定:人源核酸占比严重影响宏基因组检测迅速度,数据量的增添也会造成测序本钱进一步增添。本研究设计了D001(不去人源),D002(1:1去人源),D003(1:4去人源)三组实验条件,并探索种种条件下的mTGS的最佳测序数据量。经测试,D001、D002、D003条件下,州病原微生物检出reads数目与测序数据量均呈线性增添关系,其中粪肠球菌、发酵乳杆菌、鸟分枝杆菌、铜绿假单胞菌的病原检出reads数随数据量增添幅度最为显著(图1c)。但基于检测性能、剖析要求、测序本钱及测序时间等多重因素思量,800MB数据量可起源作为mTGS的最佳数据量,并在临床样本中进一步验证。
800MB数据量下,我们进一步评估D001、D002、D003条件对参考品中各病原微生物的检测影响。经测试,D003条件下州病原微生物检出情形最好,其中单核细胞增多性李斯特菌、金黄色葡萄球菌、发酵乳杆菌、枯草芽孢杆菌、酿酒酵母菌、新型隐球菌的检出reads数显著增添(P<0.05),但所有13种病原微生物均可在3种条件下稳固检出(图1d)。

图1 差别实验条件下参考样本检测效果
汇总剖析州参数条件下参考品的总体效果可见:R002条件下,差别去人源水平对数据平均读长影响差别不显著,但D003处置惩罚下,测序片断的平均读长最为集中,片断剖析效果最好(图1e);1:4去人源处置惩罚条件下,与R001片筛条件相比,R002片筛处置惩罚下测序片断reads平均读长显著增添(图1b、图1e)。综合剖析来看,我们把C002破壁条件、R002片筛处置惩罚、D001不去人源及800MB数据量,作为mTGS的反应系统条件,并举行临床样本进一步验证。
2.基于临床小量样本对mTGS实验参数的优化
在临床预实验样本中,我们视察到,差别去人源处置惩罚和测序数据量对病原体检测性能影响差别显著。其中D001不去人源处置惩罚能显着提高病原微生物的检出,尤其是品貌较低的病原微生物,如结核分枝杆菌、鹦鹉热衣原体、耶氏肺孢子菌(图2a)。而在差别数据量下发明:耶氏肺孢子菌、白色念珠菌、巨细胞病毒等病原体在800MB数据量条件下检出reads数基本趋于稳固,进一步增添数据量时不会显着提升病原体检出reads数,故800MB数据量或可作为纳米孔mTGS检测临床样本的平台期(图2b),进一步增添数据量将使测序本钱及测序时间进一步增添,不具有经济学价值。

图2 差别实验条件下预实验样本检测效果
3.优化前后Pre-mTGS、mTGS流程系统及检测限比照
凭证参考样本和预实验中临床小量样本的参数探索,我们确认临床样本中mTGS流程的最佳反应系统包括C002破壁处置惩罚、R002片筛处置惩罚、D001不去人源和800MB测序数据量。相比之下,没有举行任何优化的基本流程系统(Pre-mTGS)被用作比照研究。两种要领的实验事情流程见图3。

图3 优化前后Pre-mTGS、mTGS事情流程系统
使用参考样天职别对Pre-mTGS、mTGS的检测限举行验证。测试发明,mTGS较Pre-mTGS,在检出枯草芽孢杆菌、结核分枝杆菌、鸟分枝杆菌、新型隐球菌上,检测限由104 copies/mL提高至103 copies/mL,HPV检测限由105 copies/mL提高至104 copies/mL,检测迅速度均提高10倍以上,而其他病原体的检测限二者坚持一致(表1)。

表1 Pre-mTGS、mTGS的检测迅速度
4.基于临床大宗样本对mTGS流程举行诊断性能评估
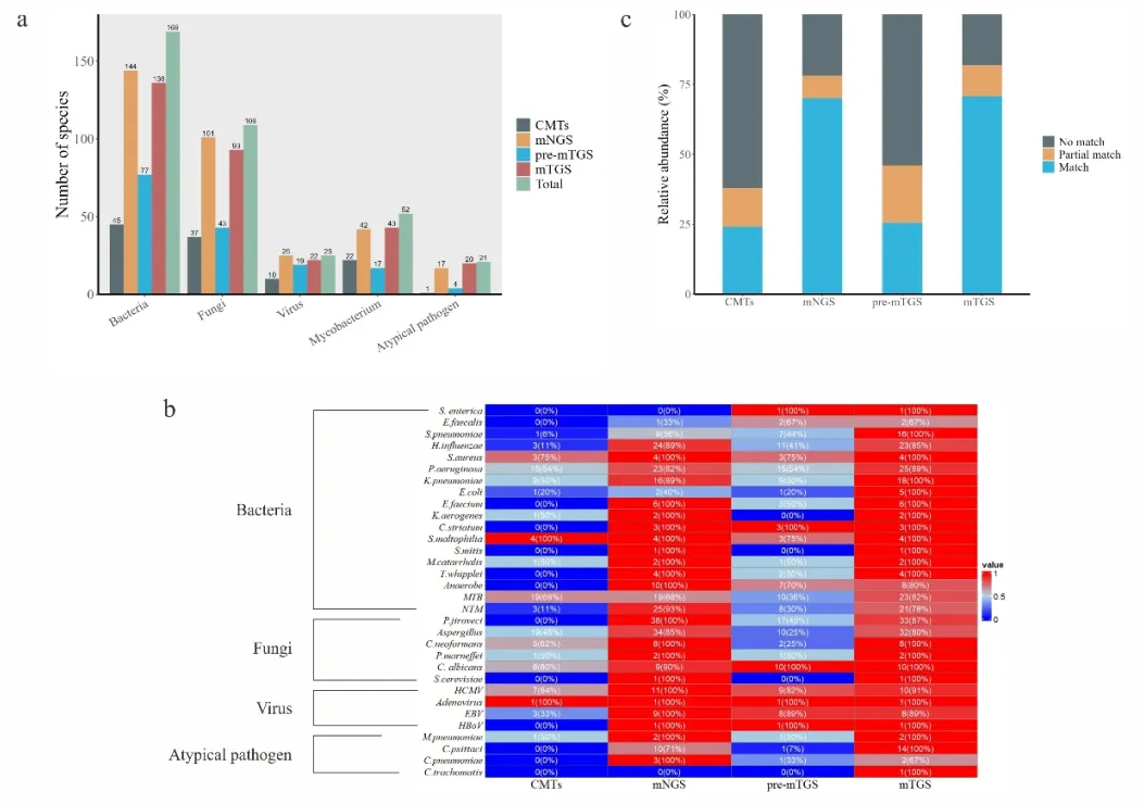
本研究纳入2023年6月-2025年3月间,来自7家医院的共计313例疑似肺炎患者,最终274例患者被临床明确诊断为肺部熏染,所有274例肺炎熏染患者共计检出376株病原微生物,CMTs、mNGS、Pre-mTGS和mTGS的检测性能被划分评估。
从检出物种数来看,与古板CMTs和Pre-mTGS相比,mTGS能识别的病原体规模更广(mTGS vs.CMTs vs.Pre-mTGS):包括细菌(179vs.67vs.94)、真菌(93vs.37vs.43)、病毒(22vs.10vs.19)和其他类型病原体(20vs.1vs.4),mTGS的总体病原检出物种与mNGS持相当水平(图4a)。
从检出责任病原体来看,mTGS要领较CMTs及Pre-mTGS要领,对责任病原体的整体检测性能有了显著改善,总体体现与mNGS持相当水平,但个体病原体检出二者各有优劣。其中mNGS在NTM、耶氏肺孢子菌和曲霉检出上迅速度更高,而mTGS在MTB、鹦鹉热衣原体和肺炎链球菌检出上则更胜一筹(图4b)。
从临床诊断一致性来看,mTGS与最终临床诊断的总体一致性为81.80%,较CMTs和Pre-mTGS,划分提高了43.8%和35.80%,略优于mNGS的一致性体现,但二者不具有统计学意义(81.80% vs. 78.10%)(图4c)。

图4 四种要领下临床样本中病原微生物检测效果
综合来看,mTGS的检测迅速度和阴性展望值(NPV)较CMTs和Pre-mTGS要领显著提升(84.70%vs.39.4%vs.52.19%;40.00%vs.17.80%vs.19.63%;);与mNGS相比,mTGS体现出相似的迅速度和阳性展望值(PPV)(84.70%vs.79.90%;95.5%vs.96.9%),mNGS体现出更高的特异性,mTGS则体现出更优越的NPV水平(表2)。

表2 四种要领下临床样本中病原微生物检测效能
研究结论
本研究通过优化要害手艺参数,乐成建设标准化的mTGS流程系统,且履历证,mTGS检测效能可知足临床肺部熏染检测需求,可作为临床使用的另一种简朴、快速、可靠的病原学诊断工具。
作为海内高端基因检测领域的领军企业之一,迪谱诊断依托纳米孔测序与航行时间核酸质谱双手艺平台,已构建笼罩慢病、熏染、遗传、肿瘤等领域的全流程解决计划。未来,迪谱诊断将一连深化与临床机构的合作,推下手艺标准化与临床应用指南制订,让精准医疗惠及更多患者。