9ÔÂ6ÈÕÖÁ8ÈÕ£¬µÚÊ®Èý½ìÌìϳöÉúȱÏÝ·À¿ØÑ§Êõ¾Û»áôßµÚËĽì¹ã¶«Ê¡Ô¤·Àҽѧ»á³öÉúȱÏÝÔ¤·ÀÓë¿ØÖÆ×¨ÒµÎ¯Ô±»áѧÊõÄê»áÔÚ¹ãÖݾÙÐС£ÒÔ¡°Á¢ÒìÇý¶¯£¬ÖÜÈ«ÌáÉý³öÉúȱÏÝ·ÀÖÎÄÜÁ¦¡±ÎªÖ÷Ì⣬Õⳡ¾Û»á»ã¾ÛÁ˺£ÄÚÍâ³öÉúȱÏÝ·À¿ØÁìÓòµÄ×ÅÃûר¼ÒºÍѧÕߣ¬¾Û½¹³öÉúȱÏݵÄÏÖ×´ÆÊÎö¡¢·À¿ØÏµÍ³¹¹½¨¡¢ÕïÁÆÊÖÒÕˢм°¿ÆÑÐÏ£Íû£¬ÅäºÏ̽ÌÖ³öÉúȱÏÝ·À¿ØµÄÇ°ÑØÊÖÒÕºÍÕ½ÂÔ£¬Ö¼ÔÚÍÆ¶¯³öÉúȱÏÝ·À¿ØÁìÓòµÄÁ¢ÒìÉú³¤¡£
333ÌåÓý¹ÙÍøÐ¯¹«Ë¾ÔÚ³öÉúȱÏÝɸ²éÊÖÒÕÁìÓòµÄ×îÐÂЧ¹û¡ª¡ªµ¥»ùÒòÒÅ´«²¡Ð¯´øÕßɸ²é½â¾ö¼Æ»®£¬ÁÁÏà´ó»áÖ÷Ìâ·ÖÏíºÍչ̨ÏÖ³¡£¬Í¨Ì«¹ýÏíÓ¦Óð¸Àý£¬Õ¹ÏÖÁ˸ýâ¾ö¼Æ»®ÔÚÌáÉý³öÉúȱÏÝɸ²éЧÂʺÍ׼ȷ¶È·½ÃæµÄÏÔÖøÐ§¹û¡£
Я´øÕßɸ²éÊÇ·À¿Øµ¥»ùÒòÒÅ´«²¡µÄÓÐÓÃÊÖ¶Î ½üÄêÀ´£¬ÎÒ¹ú¸ß¶ÈÖØÊÓ³öÉúȱÏݵķÀÖÎÊÂÇ飬Ïà¼Ì³ǫ̈һϵÁÐÕþ²ß£¬Íƶ¯ÉúÓýÈ«³ÌÒ½ÁƱ£½¡·þÎñµÄÍêÉÆ¡£ÌØÊâÊÇ2023ÄêÐû²¼µÄ¡¶³öÉúȱÏÝ·ÀÖÎÄÜÁ¦ÌáÉýÍýÏ루2023-2027Ä꣩¡·£¬´Ó½¡È«·þÎñÍøÂç¡¢ÔöÇ¿È˲Å×÷Óý¡¢É·ÀÖηþÎñµÈ¶à¸ö²ãÃæÌá³öÁ˸üΪÏêϸµÄÒªÇ󣬽øÒ»²½Ç¿»¯Á˳öÉúȱÏÝ·À¿ØµÄϵͳÐÔºÍÕë¶ÔÐÔ¡£ ×÷Ϊ³öÉúȱÏݵÄÖ÷Òª×é³ÉÖ®Ò»£¬µ¥»ùÒòÒÅ´«²¡Ô¼Õ¼³öÉúȱÏÝ×ÜÊýµÄ22.2%£¬²¢ÇÒ´ó´ó¶¼µ¥»ùÒòÒÅ´«²¡ÔÚÔÐÆÚÄÑÒÔͨ¹ý¹Å°å²úǰɸ²é±»·¢Ã÷¡£Ò»µ©»¼¶ù³öÉú£¬ÕâЩ¼²²¡µÄÕï¶ÏºÍÖÎÁÆÓÖÃæÁÙÖî¶àÌôÕ½£¬¸ø»¼Õß¼ÒÍ¥´øÀ´ÁËÖØ´óµÄÐÄÀíѹÁ¦ºÍ¾¼Ã¼ç¸º¡£Òò´Ë£¬µ¥»ùÒòÒÅ´«²¡Ð¯´øÕßɸ²éµÄÖ÷ÒªÐÔÈÕÒæÍ¹ÏÔ¡£ ΪÏàʶ¾öÕâÒ»ÎÊÌ⣬ÎÒ¹úÏà¼ÌÐû²¼ÁË¡¶Õë¶ÔÉúÓýÈËȺµÄЯ´øÕßɸ²éʵÑéÊÒºÍÁÙ´²Êµ¼ùר¼Ò¹²Ê¶¡·¡¶ÔÐǰ¼°ÔÐÔçÆÚ³£¼ûÒþÐÔµ¥»ùÒòÒÅ´«²¡Ð¯´øÕßɸ²éÁÙ´²Ó¦ÓÃר¼Ò¹²Ê¶¡·ÒÔ¼°¡¶×ÛºÏÐÔЯ´øÕßɸ²éÒªº¦ÎÊÌâר¼Ò¹²Ê¶£¨2024°æ£©¡·£¬±ê¼Ç×ŵ¥»ùÒòÒÅ´«²¡Ð¯´øÕßɸ²éÒÑÖð²½×ßÏò±ê×¼»¯ºÍ¹æ·¶»¯¡£ Я´øÕßɸ²é×÷Ϊ·À¿Øµ¥»ùÒòÒÅ´«²¡µÄÓÐÓÃÊֶΣ¬ÍŽá²úǰÕï¶Ï£¨»ò¸¨ÖúÉúÖ³£©ÊÖÒÕ£¬Äܹ»ÓÐÓõØÔ¤·Àµ¥»ùÒò²¡µÄ³öÉúȱÏÝ¡£
µÏ¼ÑÔÐTMµ¥»ùÒòÒÅ´«²¡Ð¯´øÕßɸ²é ²úÆ·ÁÁµã 01ÖÜÈ«ÁýÕÖ

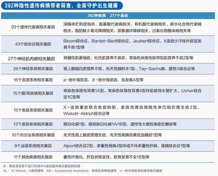
ÒÀ¾Ý¹ú¼ÊÇ°ÑØÖ¸ÄÏ£¬¾«Ñ¡¶«ÑÇÈËȺЯ´øÂʸߵġ¢ÁÙ´²ÌåÏÖÑÏÖØµÄµ¥»ùÒòÒÅ´«²¡£¬ÖÜȫɸ²é277¸öÒªº¦»ùÒò£¬º¸Ç392ÖÖ³£È¾É«ÌåÒþÐÔºÍXÁ¬ËøÒÅ´«¼²²¡¡£
02¾«×¼¼ì²â
ÍŽá½ÓÄɸßͨÁ¿²âÐòºÍ¶àÖÖÊÖÒÕ£¬ÌØÊâÕë¶ÔÖØ´ó±äÒì¾ÙÐо«×¼Ê¶±ð£¬ÏÔÖøÌáÉýÖ÷ÒªÒÅ´«²¡µÄ¼ì³öÂÊ£¬È·±£Ð§¹ûµÄ׼ȷÐԺͿɿ¿ÐÔ¡£
03¸öÐÔ»¯·þÎñ
ÌṩÎÞаµÄ±¨¸æÑ¡ÏͨÀý±¨¸æÖ²¡£¨P£©ÓëÒÉËÆÖ²¡£¨LP£©±äÒì¡£µ±ØøÙ³Ò»·½¼ì²âµ½P/LP±äÒìʱ£¬¿Éƾ֤ÐèÇóÑ¡ÔñÊÇ·ñ±¨¸æÁíÒ»·½Ð¯´øÍ³Ò»»ùÒòµÄ±´Ò¶Ë¹ÆÀ·Ö4-5·ÖµÄÒâÒåδÃ÷£¨VUS£©±äÒ죬֪×ã¸öÐÔ»¯¼ì²âÐèÇó¡£
04רҵ½â¶Á ÓÉǿʢµÄÒÅ´«×Éѯר¼ÒÍŶÓÁìÏΣ¬×ñÕÕÑÏ¿áµÄ˫äÉóºËÓëÈýÉóÖÆ¶È£¬ÍŽṤҵ¼¶È˹¤ÖÇÄܽâ¶Áϵͳ£¬ÔÚÈ·±£±¨¸æ×¼È·ÐÔµÄͬʱÌáÉý½â¶ÁЧÂÊ¡£
ÊÊÓÃÈËȺ
ÎÞÏÔ×ÅÒÅ´«²¡±íÐͺͼÒ×åÊ·µÄ±¸ÔÐÆÚÆ¥Ù±»òÔÐÔçÆÚÆ¥Ù±(ÔÐÖÜ<16ÖÜ)¡£
ÍýÏëͨ¹ý¸¨ÖúÉúÖ³ÊÖÒÕÉúÓý¿µ½¡±¦±¦µÄÆ¥Ù±¡£
½üÇ×Íê»éµÄÆ¥Ù±¡£
333ÌåÓý¹ÙÍøµ¥»ùÒòÒÅ´«²¡Ð¯´øÕßɸ²éϵͳ 333ÌåÓý¹ÙÍø¶àÄêÀ´Éî¸ûÉúÖ³¿µ½¡ÓëÒÅ´«ÁìÓò£¬ÒÀÍиßͨÁ¿²âÐò¡¢Ò»´ú²âÐò¡¢PCRµÈרҵµÄÊÖÒÕÆ½Ì¨ºÍǿʢµÄʵÑéÊÒר¼Ò¼°±¨¸æ½â¶ÁÍŶӣ¬Ìṩ´ÓÔÐǰɸ²é¡¢²úǰ£¨ÔÐÆÚ£©É¸²éµ½²úǰÕï¶Ï£¬ÔÙµ½ÐÂÉú¶ùɸ²éÓëÕï¶ÏµÄÈ«ÉúÓýÖÜÆÚÒÅ´«Ñ§¼ì²âÏîÄ¿£¬ÎªÃ¿¸ö¼ÒÍ¥Ìṩ¿ÆÑ§×¨ÒµµÄÉúÓýÖ¸µ¼¡£