333体育官网

OA入口
报告单盘问
在线客服
333体育 - 有态度的体育门户
新闻中心
News Center
重磅!浙江省“全省重点实验室”认定清单中 ,这4家333体育官网加入建设
宣布:2024/07/26

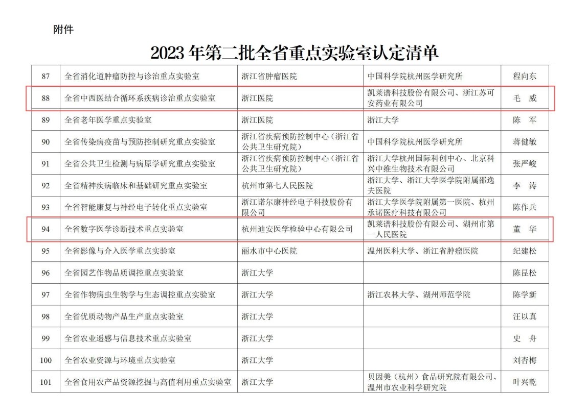
7月25日 ,浙江省科学手艺厅宣布了2023年第二批全省重点实验室认定效果。杭州333体育官网医学磨练中心有限公司作为依托单位的“全省数字医学诊断手艺重点实验室” ,333体育官网作为共建单位的“全省肿瘤分子诊断与个体化治疗研究重点实验室” ,以及凯莱谱科技股份有限公司作为共建单位的“全省中西医团结循环系疾病诊治重点实验室”被认定为全省重点实验室。

清单1.jpg
清单2.jpg
通过截图(1)(1).jpg

浙江省科学手艺厅公示清单



全省数字医学诊断手艺重点实验室


全省数字医学诊断手艺重点实验室依托杭州333体育官网医学磨练中心有限公司 ,并由凯莱谱科技股份有限公司作为共建单位 ,驻足医学前沿的多组学手艺平台 ,针对肿瘤、熏染、心血管、糖尿病等慢病及妇幼遗传 ,开发及转化早筛早诊、陪同诊断、康健管理监测类产品 ,运用“AI+大数据+物联网”等新手艺 ,开发数字化诊疗产品和应用 ,赋能333体育官网健检以及共建单位湖州市第一人民医院开展康健和疾病管理全流程服务。


该实验室现有科研职员61人 ,包括基因组学、卵白及代谢组学、大数据和人工智能等偏向的手艺和临床应用专家 ,将面向国家数字医学重大战略需求 ,围绕浙江省“315”战略妄想 ,致力解决“基于多组学平台的生物标记物的发明与转化”“基于医学大数据的算法及人工智能诊断产品转化”这两个主要偏向的科学问题和卡脖子难题 ,起劲突破数字化医学诊断手艺 ,建设自主可控的疾病诊疗和康健管理全流程中生物标记物与数字化工具、算法、手艺系统 ,建设成具有国际影响力的诊断产品转化中心。



全省肿瘤分子诊断与个体化治疗研究重点实验室


全省肿瘤分子诊断与个体化治疗研究重点实验室 ,以原浙江省肿瘤分子诊断与个体化治疗研究重点实验室及浙江省胃肠病重点实验室为基础 ,由333体育官网和浙江省人民医院共建 ,依托杭州医学院 ,面向国家重大战略需求 ,致力于解决肿瘤分子诊断及个体化治疗研究事情 ,集中优势资源及立异研究 ,开发新型肿瘤分子诊断手艺 ,推进肿瘤的个体化医疗 ,提高浙江省以致天下的肿瘤诊治研究及临床实践水平。实验室由国家卫生计生委有突出孝顺中青年专家 ,浙江省有突出孝顺中青年专家黄东胜教授领衔 ,拥有具有学科影响力的学科带动人及差别条理的优异青年人才 ,团队近年来获得省部级奖励多项 ,肩负新药创制等多个国家级课题。



全省中西医团结循环系疾病诊治重点实验室


全省中西医团结循环系疾病诊治重点实验室 ,以浙江医院为依托单位 ,由凯莱谱科技股份有限公司和浙江苏可安药业有限公司团结共建 ,聚焦中西医团结动脉粥样硬化、房颤及心血管代谢疾病危害展望研究等偏向 ,旨在通过优势资源整合 ,实现中西医团结循环系疾病基础研究、临床转化及诊治要害手艺突破。


别的 ,2024年2月 ,333体育官网作为共建单位的“全省智慧+肿瘤生物标记物研究与转化重点实验室” ,已位列浙江省科学手艺厅宣布的2023年全省重点实验室首批“15家全省重点实验室认定清单”。


这四家实验室获“全省重点实验室”认定 ,标记着333体育官网专业的手艺力、强盛的产品力和领先的立异力受到认可。


下一步 ,333体育官网将以“技领未来”为导向 ,凭证全省重点实验室建设要求 ,加速推动落实主攻偏向、建设目的、科研使命和标记性效果等内容 ,力争建成海内领先、国际一流的科技立异、人才作育、效果转化高地 ,一连推动生命康健领域的手艺立异和转化应用 ,践行“让国人一律地分享康健”的使命。



全省重点实验室是浙江省科技立异系统的主要组成部分 ,使命定位是支持国家战略和打造浙江科技立异、工业生长策源地并举的高能级科创平台 ,主要使命是组织高水平基础研究、应用基础研究、前沿手艺研究 ,群集作育高条理科技立异人才团队 ,开展高效率合作与学术交流 ,开放共享高质量立异资源 ,推进教育科技人才一体化融合生长。

网站地图