修建热工设计分区的依据
修建热工设计分区是凭证修建热工设计的要求举行天气分区。所依据的天气要素是空气温度。以最冷月(即1月)和最热月(即7月)平均温度作为分区主要指标,以累年日平均温度不大于5℃和不小于25℃的天数作为辅助指标,举行划分。
修建热工设计分区详情
天下现在划分为5个一级大区,即:严寒地区、严寒地区、夏热冬冷地区、夏热冬暖地区、温顺地区。
但由于我国地区辽阔,每个热工一级区划的面积很是大。例如:同为严寒地区的黑龙江漠河和内蒙古额济纳旗,最冷月平均温度相差18.3℃、采暖过活数HDD18相差4110。关于严寒水平差别云云大的两个地区,接纳相同的设计要求显然是不对适的。
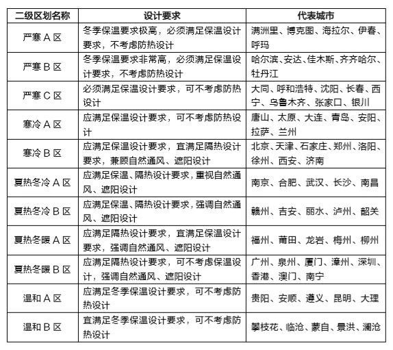
因此2016年住建部宣布的新《民用修建热工设计规范》GB50176-2016将5个热工设计一级分区,凭证采暖过活数HDD18和空调理日数CDD26的差别,进一步细分为11个二级子区,详情见下表(为便于阅读,此处不再放详细划分指标规模):

修建热工设计分区的意义
选择合适的修建节能系统是包管栖身者生涯质量、提升修建节能率、镌汰资金投入的主要行动。其中修建热工分区就是我们修建节能设计解决计划中主要的参考标准,修建热工设计分区的目的是使民用修建热工设计更科学合理的与地区天气相顺应,包管室内基本的热情形要求,切合国家节约能源的目的。同时,也为地方节能设计标准提供制订依据。
卧牛山节能凭证我国市场现状及修建节能理论基础,从多重维度因素考量,全心设计,可提供知足所有热工分区的修建节能设计计划,并提供业内轶群的全项目生命周期专业化系统服务。
扫描关注
东方77体育官方微信
随时相识最新资讯
扫描阅读
东方77体育电子月刊